上高县卫健委信息公开指南

发布时间: 2025-07-10

为了更好地提供政府信息公开服务,本机关编制了《上高县卫生健康委员会政府信息公开指南》(以下简称《指南》),需要获得本机关政府信息公开服务的公开、法人和其他组织,建议阅读《指南》。

一、主动公开

政府应当将属于主动公开范围的政府信息,依法在规定的时限内予以公开。依照《中华人民共和国保守国家秘密法》及其他相关法律、法规和国家有关规定,涉及国家秘密、商业秘密和个人隐私的政府信息不予公开。

(一)公开范围

包括政府公开信息的分类和编制排体系等。

1.主动公开的政府信息分类:机构概况、政策法规、规划计划、业务工作、其他信息。

2.政府信息公开目录的编排体系;每条政府信息包括索取号、信息名称、内容概述、产生日期、文件编号等内容。

(二)公开方式

本机关政府信息将主要通过政府网站公开,同时结合新闻发布会、政府公报以及报刊、广播、电视等方式公开;并根据需要采取设立公共查阅室、资料索取点、信息公告栏、电子信息屏等形式公开。

(三)公开时限

政府主动公开的信息,应当自形成或者变更之日起20个工作日主动向社会公开。法律、法规对政府信息公开的期限另有规定的按规定执行。

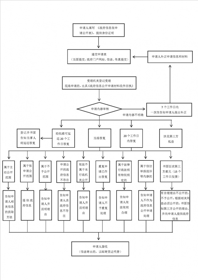
二、依申请公开

公民、法人和其他组织需要本机关主动公开范围以外的信息,可以向本机关负责信息公开的机构申请获取。

(一)受理机构

明确上高县卫生健康委员会机关正式受理政府信息公开申请的日期、受理机构、办公地址(上高县镜山大道7号)、办公时间(上午8:00-12:00;下午2:30-5:30(法定工作日))、联系电话(0795—2511204)、通信地址(上高县镜山大道7号)、邮政编码(336400)和电子邮箱地址(sgxwsj2008@163.com)等。

(二)受理程序

1.提出申请

申请人申请公开政府信息,应填写《政府信息公开申请表》(以下简称《申请表》。《申请表》可以在受理机构处领取或自行复制。)申请人可通过受理机构联系电话咨询相关申请手续。

为提高处理效率,申请人对所需信息的描述应详细、明确,若有可能,请提供信息的标题、发布时间、发文字号或者其他有助于明确该信息的提示。

2.申请方式

1)现场申请。申请人可以到受理机构申请获取政府信息,并填写《申请表》。书写有困难的可以口头申请。

2)书面申请。申请人填写《申请表》后,可以通过传真、

信函方式提出申请。通过信函方式申请的,应在信封左下角注明“政府信息公开申请”字样。

3.申请登记

受理机构收到申请后,对内容完整的申请即时登记、编号;对内容不完整的申请,要求申请人补正后再予以登记办理。

4.分类答复

对申请公开的政府信息,本机关根据下列情况分别作出答复:

1)属于公开范围的,应当告知申请人获取该政府信息的方式和途径;

2)属于不予公开范围的,应当告知申请人并说明理由;

3)依法不属于本行政机关公开的,应当告知申请人该行政机关的名称、联系方式;

4)申请公开的政府信息不存在,应当告知申请人;

5)申请内容不明确的,应当告知申请人作出更改、补充;

6)申请公开的政府信息中含有不应当公开的内容,但是能够作区分处理的,应当向申请人提供可以公开的信息内容。

收到政府信息的公开申请,能够当场答复的,应当场予以答复。不能当场答复的,应当自收到申请之日起15个工作日内予以答复;经政府信息公开工作机构负责人同意,可以延长答复的期限并告知申请人,延长答复的期限最长不得超过15个工作日。

依照国家规定标准,收取信息检索、复制、邮寄的成本费。

(三)申请注意事项

  1.申请人委托代理人提出政府信息公开申请的,应当提供委托代理证明材料;5人以上(含5人)共同申请同一信息,可以推选1至5名代表提交申请,并提供推举证明材料;

  2.政府信息公开申请内容不明确的,本机关告知申请人作出补正,并自收到申请之日起7个工作日内一次性告知申请人作出补正,说明需要补正的事项和合理的补正期限。申请人无正当理由逾期不补正的,视为放弃申请,本机关不再处理该政府信息公开申请;

  3.申请人申请公开政府信息的数量、频次明显超过合理范围,本机关将要求申请人说明理由。对申请理由不合理的,将告知申请人不予处理;

  4.申请人以政府信息公开申请的形式进行信访、投诉、举报等活动,本机关将告知申请人不作为政府信息公开申请处理并告知通过相应渠道提出。

    (四)答复时限

  行政机关收到政府信息公开申请,能够当场答复的,应当当场予以答复。行政机关不能当场答复的,应当自收到申请之日起20个工作日内予以答复;需要延长答复期限的,应当经政府信息公开工作机构负责人同意并告知申请人,延长的期限最长不得超过20个工作日。行政机关征求第三方和其他机关意见所需时间不计算在前款规定的期限内。

  (五)申请收费

  本机关依申请提供政府信息的收费严格按照国务院办公厅《政府信息公开信息处理费管理办法》(国办函〔2020〕109号)执行,信息处理费按照超额累进方式计算收费金额,采取按件计收或按量计收方式(根据实际情况选择适用一种标准,不按照两种标准重复计算)。

  1.按件计收适用于所有政府信息公开申请处理决定类型。申请人的一份政府信息公开申请包含多项内容的,行政机关可以按照“一事一申请”原则,以合理的最小单位拆分计算件数。收费标准为:a.同一申请人一个自然月内累计申请10件以下(含10件)的,不收费。b.同一申请人一个自然月内累计申请11—30件(含30件)的部分:100元/件。c.同一申请人一个自然月内累计申请31件以上的部分:以10件为一档,每增加一档,收费标准提高100元/件。

2.按量计收适用于申请人要求以提供纸质件、发送电子邮件、复制电子数据等方式获取政府信息的情形。相关政府信息已经主动对外公开,行政机关依据《中华人民共和国政府信息公开条例》第三十六条第(一)项、第(二)项的规定告知申请人获取方式、途径等的,不适用按量计收。按量计收以单件政府信息公开申请为单位分别计算页数(A4及以下幅面纸张的单面为1页),对同一申请人提交的多件政府信息公开申请不累加计算页数。收费标准为:A.30页以下(含30页)的,不收费。B.31—100页(含100页)的部分:10元/页。C.101—200页(含200页)的部分:20元/页。D.201页以上的部分:40元/页。

三、监督方式及程序

公民、法人或其他组织认为政府信息公开工作中不依法履行政府信息公开义务的,可以向上级行政机关、监察机关或者政府信息公开工作主管部门举报,收到举报的机关应当调查处理。

公民法人或其他组织认为行政机关在政府信息公开工作中的具体行政行为侵犯其合法权益的,可以依法申请行政复议或者提起行政诉讼。

    附件1:上高县卫生健康委员会政务信息公开申请表

上高县人民政府信息公开申请表

申请人信息

公民

姓名

工作单位

证件名称

证件号码

联系电话

邮政编码

联系地址

电子邮箱

法人/

其他组织

名称

统一社会

信用代码

法人或其他组织类型

□商业企业   □科研机构  □社会公益组织  

□法律服务机构  □其他

法人代表

联系人姓名

联系人电话

邮政编码

联系地址

电子邮箱

申请时间

所需信息情况

政府信息公开义务机关(机构)名称

所需信息内容描述(名称、文号或其他特征描述)

获取政府信息的方式、途径

□邮寄   □传真  □电子邮件  □当面领取  □现场查阅

政府信息的载体形式

□纸质  □数据电文

注:当面申请的,应当出示身份证明(接受出示电子身份证明);信函、传真申请需附身份证明复印件,网上申请需上传身份证明照片或扫描件。


    附件2:政府信息依申请公开办理流程图




上高县卫生健康委员会政务信息公开申请表.docx

附件:

Baidu
map